正规的股票杠杆公司排名_股票杠杆公司_安全的杠杆公司排名
你的位置:正规的股票杠杆公司排名_股票杠杆公司_安全的杠杆公司排名 > 安全的杠杆公司排名 >

为证券之星据公开信息整理证券交易系统,由智能算法生成,不构成投资建议。
为证券之星据公开信息整理,由智能算法生成,不构成投资建议。
1月9日,深圳市南山区数学期末考试结束。许多前来接孩子的家长都扑了个空,有部分学校临时通知“考试时间延长20分钟”。
同时,一张图片在各个微信群中流传开来——
当天参加数学考试的多个年级,都出现了延时整体延长了20分钟。据了解,数学期末试卷从选择题到大题,题干阅读量较大,导致学生做题时间延长。不少题目不仅孩子做不出来,家长们也感到棘手,纷纷表示,“语文老师出的数学试卷”?”太打击孩子了!”
1月10日,九派新闻记者以家长名义联系到深圳市南山教育局,工作人员表示:“新课程标准颁布以来,国家义务教育的质量监测命题方向和重点都发生了比较大的转变,就是希望通过这个义务教育阶段的学习,让学生逐步用数学的眼光来观察现实世界、进行思考。”
随后,#教育局回应4年级数学期末试卷太难#冲上热搜,引发讨论。
“太难了”!
小学四年级数学考试时间被迫延长
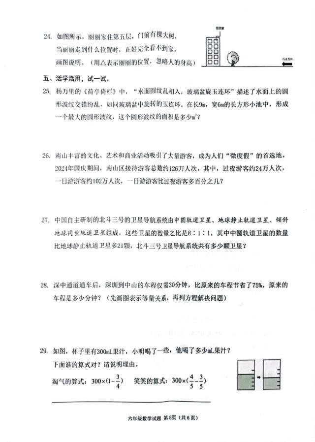
是什么样的试卷。让考试时间被迫延长? 据了解,此次南山区期末数学试卷中,加上附加题,四年级有36道题目,五年级33道题目,六年级34道题目。按照原计划90分钟完成的数学期末考试,这意味着学生们平均每道题只有两分多钟时间完成读题、理解、思考、计算和书写等全过程
从选择题到大题,题干阅读量较大,并且设置了一些容易混淆的测试点。
看到网络平台上传出的试卷,不少家长群都“炸锅”了。谈及此次试题的难易程度和考察学生的效果,相关话题评论区里,不少家长对数学试卷的阅读量提出疑惑,纷纷表达了看法——
“这份试卷如果没有强大的阅读和理解能力,孩子们可能还没开始做题就已经崩溃了。”
“这是语文老师出的数学试卷吧?句句有主谓宾,段段有原因结果。”
记者梳理考题发现,仅选择题就有不少题目需要考生深刻“理解”题干文字含义才能作答。如——
网传的南山区四年级数学试卷A卷,第一道选择题,提问“下面,关于‘四万万’的理解错误的是”。答案选项A:“四万万”是4亿,选项B:“四万万”是一个近似数,选项C:“四万万”是4个十万,选项D:从0开始,“千万、千万”地数,要数40次。
而该试卷选择题第四题显示:“下列成语所描述的事件中,( )发生的概率最小”,其中共有“海底捞针、瓜熟蒂落、旭日东升、水滴穿石”四个选项。
有家长在评论提出疑惑:海底捞针和水滴穿石比概率,这还是数学题吗?
延时还有学生没有答完,
家长称“太打击孩子了”
此次考试,考察学生在日常生活中对数学的理解与应用,但就连成年人都“望而兴叹”,因此也引得家长表示:“思路是对的,问题是授课方式不配套,考和学是两个赛道!”
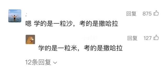
数学科目考试结束后,网络平台上有不少家长介绍孩子的考试情况,有人提到,由于题目太难,考试“后来又加了20分钟,还是没有写完”。有家长就表示,“学的是一粒沙,考的是撒哈拉。”
对于一些孩子来说,考试得一百分是个小目标。这次考试之后,就有网友表示自家的孩子很无奈:“这次数学可能很难一百分”。
还有四年级家长直言“太打击了”,准备中午对娃好点,“带娃吃大餐”“小学题目就迈向高考似的。”
教育局回应:让学生逐步用数学的眼光
来观察现实世界、进行思考
对于此次考试难度太大的观点,也有不少家长持反对意见。
“我看了数学试卷不难呀。”一位网友不认可题目太难的说法,还热心给家长们支招:“只要教孩子考试的时候,越多文字的题目越简单,直接看问题。”
“考查的知识并没有超纲,只不过是更考察综合能力。”“题目更生活化,更联系实际了,挺好的。第一次难免阵痛,以后就习惯了。”“题目出得挺好的”有网友认为,作为4、5、6年级'过程'考试“也不错”。
面对有家长们吐槽“数学里面考语文”的问题,有网友从专业角度进行解读,坦言新教改以后,这样跨学科考法是“很正常的做法”,符合当前教育提倡学生广泛阅读的趋势,并预测未来“还有很多新的考法”。
网友们还从知识考察、实践运用的角度提出看法,赞同“就应该这样改”,并坦言需要改进平时的教学,让学生们要贴近实际生活和应用。
“这卷子出得太棒了!逻辑思维+阅读的考核,而不仅仅列一个算式,问计算结果。”“我觉得题目出得挺好的,实际,新颖,活学活用。”
据九派新闻1月10日报道,记者以家长名义联系到深圳市南山教育局,工作人员表示:“新课程标准颁布以来,国家义务教育的质量监测命题方向和重点都发生了比较大的转变,就是希望通过这个义务教育阶段的学习,让学生逐步用数学的眼光来观察现实世界、进行思考。”
对于此次南山4年级数学期末试卷,国家级骨干教师、中国数学奥林匹克高级教练黄东坡在接受媒体采访时表示:“情境化、跨学科、增加阅读量,这是新中考新高考的新特点,但凡事要有度,否则只有形式而脱离学生的学习实际、能力水平和思维状况。”
黄东坡指出,找到适量阅读与高阶思维的契合点,且突出对数学本质的考查才是正道,否则只能是形式大于内容,热闹一时。
实际上,这已经不是南山区的数学题目第一次受到关注。2023-2024学年第一学期小学四年级期末考试时,相关题目就在社交媒体上引起了热议。
当时就有网友抱怨说:“平时教人做馒头,考试却要人做满汉全席。”“南山区这次四年级的卷子真是影响人的心情。”
对自己有信心吗?
来挑战一下这次的试卷
看看你能得多少分?
南山区四年级数学试卷
南山区五年级数学试卷
南山区六年级数学试卷
*综合南方日报、南方都市报、九派新闻 证券交易系统





































